发现者网
产业经济 科技业界 3C数码 文化传媒 移动智能 家电行业 AI大模型 汽车出行 热点资讯

2025年脑机接口行业上市公司全解析:业务布局、业绩表现与未来规划深度对比

2026-03-14来源:ITBEAR编辑:瑞雪

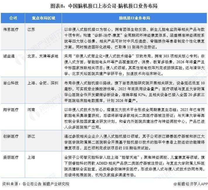
脑机接口技术作为连接人脑与外部设备的创新桥梁,正加速推动医疗、智能设备、虚拟现实等领域的变革。据前瞻产业研究院脑机接口研究小组统计,目前我国已有十余家相关企业登陆资本市场,形成覆盖产业链上下游的完整生态。其中,北京、江苏、浙江、上海成为企业集聚的核心区域,仅北京市就聚集了诚益通、三博脑科等多家行业龙头。

从产业布局看,上游企业聚焦核心元器件研发,中游企业主导产品化与场景落地。以翔宇医疗为例,这家深耕康复领域的企业早在行业爆发前就布局脑机接口技术,目前已形成涵盖脑电采集、神经反馈、认知筛查等五大研发方向的完整体系。其自主研发的高精度多模态康复设备,通过非侵入式技术实现运动功能重建与认知障碍干预,相关产品已进入全国数百家医疗机构临床应用。

财务数据显示,行业头部企业呈现明显分化特征。2024年科大讯飞以233.43亿元营收领跑全行业,其招投标信息达6127条,彰显技术落地的强劲势头;创新医疗医疗服务板块实现营收8.12亿元,翔宇医疗医疗器械业务贡献7.34亿元营收。值得关注的是,岩山科技凭借13.8亿元注册资本成为行业资本实力最雄厚的企业,其成立时间早于多数同业公司,在技术积累方面具有先发优势。

在区域协同方面,江苏、河南两省形成特色产业集群。伟思医疗与翔宇医疗依托当地医疗资源,重点突破神经康复与脑电监测领域,构建起从诊断到康复的闭环解决方案。这种地域性产业集聚不仅降低了研发成本,更通过临床资源整合加速技术迭代,形成区别于北上广深的技术路线。

技术路线选择上,非侵入式方案成为主流发展方向。翔宇医疗建立的Sun-BCILab实验室,已攻克脑电信号解析、自适应算法等关键技术,其脑控外骨骼设备可实现每分钟30次精准动作识别。三博脑科则通过医工结合模式,将脑机接口技术应用于癫痫治疗与意识障碍评估,临床有效率较传统方法提升40%以上。

当前行业正面临标准化建设与伦理审查的双重挑战。前瞻产业研究院专家指出,随着技术向消费级市场渗透,数据安全与隐私保护将成为制约产业发展的关键因素。据悉,多家上市公司已参与制定脑机接口设备临床评价标准,为行业规范化发展奠定基础。

Steam家庭共享全攻略:人数限制、游玩规则及网络优化技巧分享
综上,Steam家庭共享能够让你与最多5位亲友共用游戏库,虽然不支持严格意义上的同步联机,但通过合理分配游玩时间、巧用离线模式及保持网络畅通,依然能大幅提升家庭娱乐体验。记得选择如UU加速器等工具优化网络,…

2026-03-14

Meta Quest头显将升级FrameSync算法 提升流畅度减少卡顿优化VR体验
IT之家 3 月 13 日消息,Meta 宣布将为旗下 Quest 头显 Horizon OS 系统引入全新 FrameSync帧时间调度算法,号称可以显著提升画面流畅度,使 VR 体验更加稳定,并减少卡顿…

2026-03-14